鲁南制药集团是集中药、化学药品、生物制品的生产、科研、销售于一体的综合制药集团,国家创新型企业、国家火炬计划重点高新技术企业,位列中国大企业集团竞争力500强,中国民营企业制造业500强,连续多年上榜山东省纳税100强榜和山东民营企业吸纳就业100强榜,荣登中国医药工业100强榜,2025年,鲁南制药品牌价值达134.72亿元。
招聘计划
一、招聘计划


二、福利待遇
1.具有竞争力的工资待遇,合理的绩效奖励制度(工资+绩效+红包);
2.健全的法定福利(正式员工缴纳七险一金,实习生缴纳商业保险);
3.良好的工作环境、温馨的员工公寓、完善的体育设施、健全的培训机制、定期健康体检、节日福利等;
4.享受公司各种假期:带薪旅游假、年假、探亲假、法定节假日等;
5.临沂市人才补贴:博士、硕士、本科分别享受一次性购房补贴30万元、10万元、5万元,择业期博士首套房住房公积金贷款最高放宽至限额4倍;择业期的博士、硕士、本科分别享受3年的人才津贴3000元/月、2000元/月、1000元/月(普通本科2年)。
三、应聘方式
关注微信公众号鲁南制药招聘一加入鲁南一校园招聘/实习生招聘,在线报名
四、联系我们
联系电话:张老师17866681961(同微信)
内推码:9IkzGsS(填写内推码,提升简历通过率)
公司地址:山东省临沂市兰山区红旗路209号

公告官网
一、公告官网
http://sdnu.sdbys.com/campus/view/id/733302
中国移动通信集团云南有限公司
中国移动云南公司隶属于中国移动通信集团有限公司。公司下辖16个州市分公司和131个区县分公司,现有员工1.2万人。中国移动云南公司以做“科技强省,网络强省,数字强省”为基本定位和根本责任,成为省内主要通信运营商之一,以自身稳健的发展带动行业健康发展。目前服务客户超3800万户,年收入超过300亿,多项工作成果排名全集团前列,持续推动社会经济健康发展。
招聘计划
一、招聘岗位及要求
招聘岗位:
省公司和16个州市分公司(州府所在地单位和非州府所在地单位)有招聘需求,职位包括:前沿技术产品研发工程师、AI领域工程师、IT领域工程师、数智化财务管理工程师、信息服务工程师、网络信息安全工程师、产品运营、集团客户经理、法务合规管理。
岗位要求:
1.毕业时间:自2024年起至2026年7月31日止正常毕业,并取得相应学历、学位证书。
2.学历要求:普通高等院校本科及以上学历毕业生,省公司除集团客户经理职位以外,其他职位要求硕士研究生及以上学历。
3.专业要求:
(1)AI领域工程师、IT领域工程师、产品运营要求计算机科学与技术、计算机应用、计算机网络技术、互联网技术、计算机信息管理、软件工程、网络工程、网络技术、信息工程、信息管理、信息技术应用、计算数学、计算数学与应用软件、计算应用、数理统计、数学与应用数学、统计学、信息与计算科学、智能科学与技术、人工智能、大数据、数据科学等IT、DT类相关专业;
(2)前沿技术产品研发工程师、集团客户经理要求计算机、软件、信息工程、网络工程、电子信息工程、电子科学与技术、通信工程、光通信、微电子、云计算、云计算技术与应用、云计算与数据科学、物联网工程、人工智能、数据科学与大数据技术等IT、DT、CT类相关专业;
(3)信息服务工程师要求计算机、软件、信息工程、网络工程、电子信息工程、电子科学与技术、通信工程、光通信、微电子、云计算、云计算技术与应用、云计算与数据科学、物联网工程、人工智能、数据科学与大数据技术等IT、DT、CT类相关专业,适量接收新能源、基建(土建)相关专业;
(4)网络信息安全工程师要求网络空间安全、网络安全、信息安全、信息对抗、网络安全与执法、密码科学与技术专业等相关专业;
(5)数智化财务管理工程师要求研究生或本科学历中有任一学历为计算机、软件、信息工程、网络工程、电子信息工程等IT类专业,同时具备财务类相关专业背景(另有一学历为财务类专业或持有国家会计职业资格证书);
(6)法务合规管理要求法学、民商法学、经济法学、法学理论等对口专业。
4.外语要求:要求CET-4成绩达到425分及以上/雅思6分及以上/托福100分及以上。
5.职业资格:“法务合规管理”职位要求取得国家法律职业资格A证。
6.政治面貌:“网络信息安全工程师”职位要求中共党员(含预备党员)。
7.素质要求:招聘人员须遵纪守法、诚实守信,具有良好的思想道德品质、综合素质和职业操守,认同公司企业文化,身心健康,无不良记录。
二、招聘流程
网上投递简历(截止2025年10月17日24点)—笔试(2025年10月25日)—面试考评(2025年11月)—录用、签约(2025年12月)。
三、网申地址
网申地址:“云南移动招聘网站”(https://hire.ynydhlw.com),如果已通过其他渠道报名,仍需移步到此网站报名。
四、其他事项
1.金种子计划:以全球知名高校博士研究生为主,储备5G-A/6G、算力网络、能力中台、云计算等领域的高端人才,打造公司高层次科技人才“生力军”、核心专家“预备队”和人才队伍转型“新动能”;
2.“优+”计划:“优+”计划是云南公司聚焦转型领域,引入和储备转型数字化人才的优才储备计划,职级起点更高、培养体系更全、发展平台更广;
3.录用人员转正定级后参考年薪:金种子计划人员将对标市场化薪酬,实行“一人一薪”制,“优+”计划硕士研究生学历员工每年9W-16W,“优+”计划本科学历员工及普通职位研究生学历员工每年8W-13W,普通职位本科学历员工每年7W-12W,个人薪酬与团队业绩及个人绩效等密切相关;
4.招聘职位中“州市政府所在地单位”主要指州市分公司本部及州市政府所在地的市区分公司,“非州市政府所在地单位”主要指其他县分公司,具体工作单位在入职后由用人单位进行分配;
5.应聘者须对提交材料的真实性负责,如发现应聘者提供的资料有虚假或不实的情况,我公司将取消考评资格、取消录用或解除劳动合同;
6.中国移动云南公司未委托任何机构开展任何形式的考前培训,也未指定招聘考试教材,请应聘者保持警惕,防止上当受骗;
7.每个招聘筛选环节,我们都会通过短信、邮件、电话等方式与您联系,请务必保持通讯畅通;如联系方式发生变更,请及时通过邮箱告知我们;
8.参加中国移动组织的“梧桐杯”“挑战杯”等赛事获奖的优秀高校毕业生,将开启引才绿色通道;
9.搜索“云南移动招聘”微信公众号进行关注,第一时间掌握招聘动态。如有任何招聘疑问,欢迎联系yunnanzhaopin@139.com邮箱;
10.监督邮箱:hrjiandu@yn.chinamobile.com。
五、联系方式
联系人:程老师
联系电话:13987177221
截止时间及公告官网
一、截止时间
2025年10月17日24点
二、公告官网
http://sdnu.sdbys.com/campus/view/id/733299
昂纳科技(深圳)集团股份有限公司
昂纳成立于2000年10月,是国家重点高新技术企业,国家级企业技术中心,博士后创新实践基地。昂纳总部设在深圳,同时在北京、杭州、武汉、成都、香港、北美和欧洲设有多家公司研发中心。公司品牌为“O-Net”。昂纳科技通过20余年的奋斗,成长为世界上最大的光通信器件,模块和子系统供应商之一,并在光芯片、硅光、光学镀膜及光电封装多个高科技领域领跑。
招聘计划
一、招聘岗位



二、福利待遇
1.薪资:有竞争力的薪资,入职即购买五险一金
2.奖金及股票:年终奖,绩效优秀者更有机会获得公司股票
3.培训:导师制,完善的入职培训、在职培训体系
4.晋升:完善的任职资格体系,管理、技术双通道,纵向、横向无障碍
5.工作环境:自有工业园区,配套齐全,办公环境宽敞整洁
6.休假:公司根据国家法定节假日安排休息休假,根据工龄情况给予年假及福利假,总天数不超过15天
7.企化活动:每年发放团队活动经费和节日福利,并组织周年庆、联谊会、年会等活动
8.运动:拥有足球、篮球、羽毛球、乒乓球、舞蹈等协会,不定期组织活动
9.员工住宿:提供配套齐全的员工公寓,公寓内配备空调、热水器等设施
10.免费班车:提供免费班车上下班,班车线路覆盖深圳市多个区域
11.户口档案:可为员工解决落户和档案事宜
12.其他福利政策:专业技术资格认定(限深圳)
三、面试流程
网申——简历筛选——初面——复试——录用
四、简历投递通道
①邮箱投递:发送个人简历到Campus@o-netcom.com,邮件命名“应聘岗位名称+姓名”。
②微信公众号投递:关注“昂纳招聘”公众号,点击“加入昂纳”→选择“简历投递点我”→选择“校园招聘简历投递”,填写姓名、应聘岗位等信息并上传简历。
五、联系方式
联系人:人力资源部 招聘组
联系邮箱:Campus@o-netcom.com
联系电话:0755-26710000-6090
公司官网:http://www.o-netcom.com
公司地址:深圳市坪山区翠景路35号
公告官网
一、公告官网
https://jxsf.bysjy.com.cn/detail/career?id=664020
东莞市北斗星电子科技有限公司
东莞市北斗星电子科技有限公司,2010年成立于广东省粤港澳大湾区经济开发带核心城市之一的东莞市,坐落于毗邻东莞松山湖高新技术产业开发区的东莞市常平镇。主要聚焦于工业电源电控、通信电源系统、数字电源系统等产品的自研、自产和自销;当前三大产品线共形成九大系列数个产品平台,产品平台从数瓦、数十瓦到数十千瓦、数百千瓦,满足合作伙伴当前和未来各种标准、特殊化产品电源电控解决方案需求。拥有高水平的研发团队近百人,研发领头人来自于电力电子强校西安交通大学,所有产品硬、软件设计和算法100%自研,掌握全面、前沿的电力电子核心技术和技术储备,拥有成熟、稳定的全数字化控制电源解决方案。
招聘计划
一、招聘岗位

二、选择我们
1.吃住行不操心:公司周边有东莞东站、常平站、虎门站、广州南站;大朗站、常平东、常平南;深圳宝安机场、广州白云机场等交通便利。公司近3公里商圈:有天虹、百花、万象汇、步行街、华润万家、中影国际等,提供快捷生活服务。居家房产有万科、金地、碧桂园等,教育医疗配套设施一应俱全,如中心小学、第一小学、常平中学、振兴中学等,常安医院、东部中心医院、东莞市中医院等,我们提供免费工作餐、免费住宿,让工作生活无后顾之忧。
2.贴心福利多:公司为员工缴交五险一金,提供年终奖金及嘉奖、月度评优、专利奖金、项目奖金、团队旅游、定期免费体检等。
3.娱乐嗨翻天:公司设有运动会、年终晚会、篮球赛、乒乓球赛、羽毛球赛、七夕节日等活动及比赛,均可参与其中。
三、加入我们
应聘流程:
线下:简历投递——现场笔试——邀约——现场面试——录用(签约三方)——实习——入职和培训
线上:简历投递——线上笔试——邀约——线上面试——录用(签约三方)——实习——入职和培训
投递方式:现场投递 或 邮箱 admin03@bdxelec.com
公告官网
一、公告官网
https://jxsf.bysjy.com.cn/detail/career?id=671502
深圳市一博科技股份有限公司
深圳市一博科技股份有限公司(简称“一博科技”)成立于2003年3月,国家高新技术企业、深圳创业板上市公司,股票代码: 301366。一博科技专注于高速PCB设计、SI/PI仿真分析等技术服务,并为研发样机及批量生产提供高品质、短交期的PCB制板与PCBA生产服务。致力于打造一流的硬件创新平台,加快电子产品的硬件创新进程,提升产品质量。
作为全球高速PCB设计的领军企业,一博科技致力于向客户提供高速PCB设计、SI仿真分析、PI仿真、EMC设计、PCB生产、焊接加工和物料提供的一站式硬件创新解决方案,提升产品品质,缩短客户研发周期。
一博珠海基地,设计研发生产一站式硬件创新基地。
投资11亿的珠海基地,建筑面积超过12万平米,是集研发、实验室、会务、生产于一体的一站式的硬件创新基地。珠海全新板厂,占地面积4.5万平方米,规划分两期建设,一期全面投产专注于高端快件,提供高品质的高多层、高速、高精密、HDI等PCB生产制造。二期提供中大批量高速、高多层PCB生产。
园区设有整栋员工公寓,室内配有上床下桌、独立卫浴、空调、洗衣机等一应俱全,拎包入住;致力于打造国内顶级的员工安居乐业的研发、生产园区。
招聘计划
一、招聘岗位

二、招聘对象
2026届全日制应届毕业生
三、企业荣誉与行业影响力
1.国家高新技术企业;
2.获得《信用档案》栏目“合作伙伴”称号;
3.IPC会员单位;
4.深圳创业板上市公司,股票代码:301366。
四、校招流程
宣讲会/双选会(现场投递简历)→笔试→面试→offer→录用签约→报到。
宣讲会结束后立即安排笔试和面试,一周内出录用结果。
五、应聘资料
参加宣讲面试携带资料:
1.个人简历;
2.成绩单(盖章)复印件;
3.英语证书复印件及其他证书作品等;
4.中性签字笔。
六、成长发展及福利待遇
1.广阔的发展空间
公司致力员工发展,提供管理和技术双晋升通道:
管理类:助理工程师-工程师-高级工程师-主管-高管
技术类:助理工程师-工程师-高级工程师-初级/中级/高级专家
2.完善的培训体系
系统化的新员工培养体系,新员工多导师机制,1V1导师辅导,专业技能培训等
3.薪酬及超丰富的其他福利
综合年薪:
9-15万/年;(本科转正后)
12-30万/年;(硕士转正后)
25-33万/年;(博士转正后)
其他福利:五险一金、健康体检、员工宿舍、节假日福利、生日福利、结婚礼金、慰问礼金、团建经费;
休息休假:周末双休、法定节假日、带薪年假、超长春节假期;
多彩业余生活:年会、司庆、节日活动、健身房、羽毛球活动、员工旅游、部门团建。
七、联系方式
联系人:刘女士、杨女士
联系电话:0755-88852189-817/15527226790 13318961292/13928059772
公司官方网站:www.edadoc.com
总部地址:深圳市南山区粤海街道深大社区深南大道9819号地铁金融科技大厦11F
简历请投递至:hr@pcbdoc.com,邮件请以“应聘职位-学校-专业-姓名”命名
公告官网
一、公告官网
https://jxsf.bysjy.com.cn/detail/career?id=667971
广东保伦电子股份有限公司
广东保伦电子股份有限公司(itc)品牌创立于1993年,是广东500强企业,营业额达50亿,目前国内规模最大集研发、生产、销售为一体的声光电视讯大型系统集成商,专注于声光电视讯领域内的智慧城市、智慧公检法、智慧教育及智慧医疗等系统解决方案的打造。
总部位于广州市,拥有1个现代化产业园、5个工厂基地、4栋营销办公大楼、6大研发中心、1个现代化展厅,占地面积达52,000平方米,员工人数超过6000人,全球设立167个营销团队,全国销售经理达2000余名,45个研发事业部,研发人员超1000人,全球设立服务网点240个。
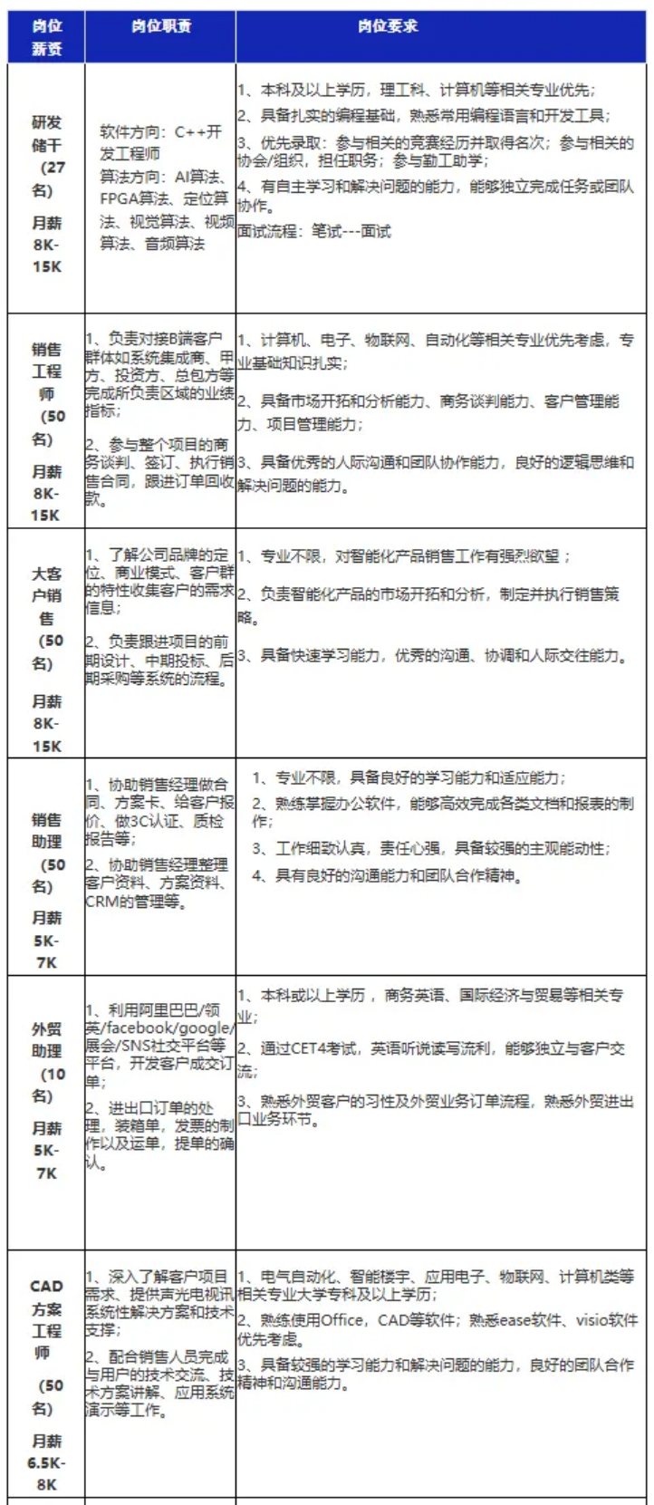
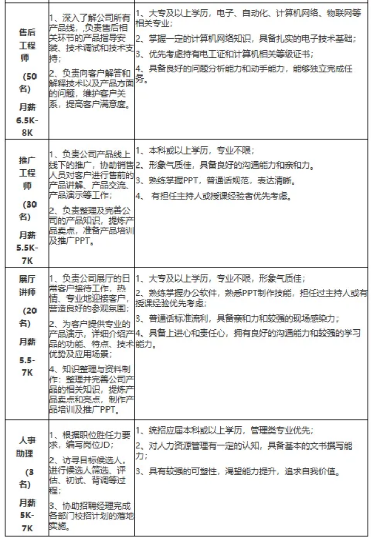
招聘计划
一、招聘岗位


二、成长发展

三、招聘对象
2025届海内外高校毕业生
四、工作地点
广州总部
五、全面的薪酬福利体系
1.工作时间:5.5天工作制,上午8:30-12:00 下午13:30-18:00,周六上午8:30-12:00;每月2次4小时带薪假期,享受带薪年假及国家法定假日,15天的超长年假;
2.办公环境:现代一体化产业园,四栋高级写字楼,商业圈美食街应有尽有;
3.食宿无忧:公司食堂有专职厨师烹制营养餐,满足您的味蕾。公寓式宿舍配以公司班车接送,让您上下班无忧;
4.薪酬体系:无责底薪+绩效奖金,此外还有项目奖、13薪、工龄工资、年终奖及各类补贴,让您的付出得到实实在在的回报;
5.员工激励:每季度优秀员工表彰活动,研发突出贡献奖,优秀团队奖,激发员工潜能,共创辉煌;
6.五险一金:养老、医疗、失业、工伤、生育保险、住房公积金等,为您提供全方位的社会保障;
7.节日关怀:月度生日会以及(中秋、端午、圣诞)丰富多彩的节日活动让你节日超有仪式感。结婚、生育礼金,春节红包雨,增添喜庆氛围;
8.健康娱乐:免费健身房、拥有羽毛球室、乒乓球、台球室、桌球室、KTV等,每月员工电影节、团建活动等,丰富业余生活,提供快乐保障;
9.成长发展:itc商学院提供全方位培训,从新手到专家,一路成长。双向晋升通道,管理路线与技术路线双轨制,以能力为标准,以贡献论英雄建立科学的价值评估体系,英雄不问出处。
六、期待优秀的你加入
1.应聘流程:
网申 — 简历筛选 —笔试(仅限研发、会计)— 初试 — 复试 — 签约三方 — 发放offer
2.投递渠道:
校招官网:https://hr.itc-pa.cn/
微信公众号:【itc招聘】- 招聘管理 - 校园招聘
3.了解与联系我们
公司地址:广州市番禺区东艺路金山谷意库产业园13栋
联系人:胡小姐 1359283400(微信同号)
4.获取最新求职干货,助你斩获offer
关注“itc招聘”公众号,后台领取30套高质量简历模板+100道高频面试题库,你的求职之路将事半功倍
5.校招答疑群
itc在各个省份都建立了校招答疑群,关注“itc招聘”公众号,后台回复“校招群”,即可进入对应省份校招群,群里有校招HR在线答疑

公告官网
一、公告官网
https://jxsf.bysjy.com.cn/detail/career?id=666340
江西万科益达物业服务有限公司
万物云始于万科物业,专注数智化资产运营,秉持智慧、低碳的理念,旗下业务覆盖非住物业(园区、商办、医疗、大学等)及住宅物业两大核心领域,提供从共享中心支持、能源管理到租售、维修、社区资产(商业、养老)等全方位服务,致力于通过不动产AI大脑“灵石”赋能,推动资产高效管理与低碳转型。
35年来,我们始终坚守“为客户做好服务”的初心,已成为中国领先的全域空间科技服务商,服务覆盖社区、商企和城市空间。截至2024年12月,全国范围内在管住宅物业服务项目4261个,商企物业服务项目2482个,高校、医院服务项目209个,业务覆盖240多个城市。
招聘计划
一、招聘岗位

二、招聘对象
万物生校招:2025及2026届本科及以上毕业生(毕业时间:2024年9月-2026年8月)。
中国境内高校的毕业生以毕业证、学位证时间为准;中国境外高校的毕业生以毕业证、教育部学历认证为准;最高学历毕业后,无全职工作经验。
三、完善的薪酬福利体系
1.基础福利:基本薪资、年终奖金、五险一金、年度免费体检、三节福利;
2.福利补贴:餐补、通讯补贴、高温补贴、交通补贴等;
3.运动健康:乐跑团、篮球赛、跳绳、羽毛球各类俱乐部;
4.员工活动:员工生日会、节日活动、公司/集团年会、团建活动;
*不同岗位、城市福利补贴有所不同,具体以属地岗位福利政策为准。
四、流程安排
网申/内推→测评→一面→二面→终审→OFFER发放
*具体时间请关注公众号“万物云招聘”进行了解。
五、网申链接
https://vt.onewo.com
公告官网
一、公告官网
https://jxsf.bysjy.com.cn/detail/career?id=667563
立讯精密工业股份有限公司
立讯精密工业股份有限公司(以下简称“立讯精密”)成立于2004年5月24日,于2010年9月15日在深圳证券交易所中小企业板成功挂牌上市(股票代码:002475)。自上市以来,营业收入年复合增长率达50%,2024年公司实现营业收入2687.95亿元,同比增长15.91%。实现净利润133.66亿元,同比增长22.03%。公司致力于为消费电子产品(智能手机、智能可穿戴设备、混合虚拟现实设备、声学模组、无线充电模组、LCP天线、震动马达、VCM等)、汽车领域产品(汽车线束、 汽车连接器、智能座舱、智能驾驶等)以及企业通讯产品(高速互联、光模块、散热模块、电源、基站天线、基站滤波器等)提供从核心零部件、模组到系统组装的一体化智能制造解决方案。
上市以来,公司始终将研发创新放在企业发展的重要位置,持续坚持对研发技术的大力投入,努力革新传统制造工艺,不断提升自动化生产水平,将各段精密制造工艺平台化。历年来,公司研发投入及研发成果均呈稳步上升态势,在研发投入方面,公司近三年累计研发投入251.92亿元,其中2024年研发投入85.60亿元;在研发成果方面,截至2024年末,公司研发人员数量达22,583人,拥有发明专利、实用新型专利及外观设计专利超7100项。
公司荣誉:
1.2025年《财富》世界500强,第423位
2.入选2024福布斯中国ESG创新企业评选TOP 50
3.2024年中国电子元件行业骨干企业中排名第1位
4.入选第八批国家级制造业单项冠军企业
5.2024年智联招聘中国年度最佳雇主获奖企业
6.2025年前程无忧&应届生求职网中国大学生喜爱雇主获奖企业
招聘计划
一、招聘岗位

二、招聘对象
2026届应届毕业生【毕业时间在2025年9月-2026年6月之间】
三、薪酬福利
1.综合年薪:
本科:税前9-15W;硕士:税前14-20W。
2.其他福利:
提供伙食补贴(薪资外额外发放450元/人/月);员工宿舍住宿费、水电费全免(收取80元宿舍管理费);入职即购买五险一金。
年终奖、节假日福利、免费班车、生日会、单身联谊活动、凝聚力活动,社团俱乐部、带薪年休假、海外学习机会、年会、集体旅游、健身房、娱乐室等。
四、培养发展
1.高管帮带制:
高管定期沟通交流;关注储干职业发展;解决储干职业困惑。
2.职场导师+轮岗实习:
职场导师助力技能提升;轮岗实习匹配合适岗位。
3.双通道纵横发展:
“专业通道”成为专家人才;“管理通道”成为管理人才;专业与管理均可横向转岗。
五、应聘流程
网申→简历筛选→在线测评→初试→复试→offer→签约
六、网申途径
1.PC端:http://luxshare.hotjob.cn/,进入官网,点击“校园招聘”选择华东园区岗位
2.移动端:扫码关注“立讯招聘”,点击“校园招聘”,选择华东园区岗位进行网申

七、内推方式
向立讯星光大使或已签约学生获取内推码或内推二维码,在PC端网申填写内推码或在手机直接扫描内推二维码投递简历完成网申【校园星光大使&已签约学生扫描后获取个人专属内推码及内推二维码】

八、联系我们
咨询邮箱:KING.JK.JIN@LUXSAN-ICT.COM
公告官网
一、公告官网
https://jxsf.bysjy.com.cn/detail/career?id=665619
宁波得利时泵业有限公司
宁波得利时泵业有限公司坐落于美丽的海滨城市—浙江宁波,是一家非牛顿流体输送设备研发与制造企业。公司先后获得国家制造业单项冠军企业、国家专精特精“小巨人”企业、浙江省“隐形冠军”企业。公司主要产品为转子泵、均质乳化泵、橡胶转子泵、化工离心泵、磁力泵、智能化流体输送泵等产品,其中转子泵产品的国内市场占有率60%以上,稳居国内第一位。公司产品销售遍及全球60多个国家和地区,为美国宝洁、杜邦、嘉吉,英国联合利华,德国巴斯夫,意大利费列罗,瑞士布勒,芬兰芬欧汇川,新加坡益海嘉里,中石化、比亚迪、宁德时代等全球10000多家用户提供流体输送设备和技术服务。
公司本着“以客户为中心、以奋斗者为荣”的核心价值观,在追求快速发展的同时,注重员工专业技能和综合素质提升,为员工搭建良好的发展平台和晋升通道,并提供富有竞争力的薪资福利待遇。随着国内外市场拓展及IPO上市计划工作的推进,现亟需销售、技术、管理等各类优秀人才加盟,同心协力,共创未来。
招聘计划
一、招聘岗位

二、工作时间与福利
1.工作时间:双休制,秋冬春季8:30-17:00,夏季8:00-17:00
2.薪酬:首年综合薪酬范围为9-10万元,公司会根据员工年度工作表现、岗位价值及企业经营发展情况,建立年度薪酬增长机制,确保薪酬水平与员工贡献及市场竞争力相匹配。
3.福利
(1)五险一金
(2)薪休假
(3)节日福利
(4)免费工作餐加班餐
(5)免费住宿(精装修公寓式,家具电器齐全)
(6)大学生就业补贴、租房补贴、慰问金、各类红包
(7)年度免费旅游
(8)高温补贴(6月-9月)
(9)年度免费健康体检
(10)优秀大学生购房借款(入职两年以上)
(11)选送优秀员工攻读硕士博士学历
三、应聘注意事项
1.宣讲会需要携带:个人简历、笔、个人成绩单
2.应聘方式:
(1)邮箱投递简历:hr@durrex-pump.com
(2)现场收取简历
3.应聘流程:
(1)校园宣讲→现场投递简历 →现场面试→发送offer→签订就业协议
(2)线上投递简历→线上面试(初试/复试)→发送offer→签订就业协议
4.签约所需资料:就业协议书、成绩单、在校期间所获奖励与证书、录用通知书(副本)
四、联系方式
1.公司官网:http://www.durrex-pump.com;
2.联系方式:0574-88192565
3.联系人:
张女士(同微信):18858470032
袁女士(同微信):18858460693
姚女士(同微信):18858460635
4.公司邮箱:hr@durrex-pump.com
5.公司地址:宁波市鄞州经济开发区岐山路118号
公告官网
一、公告官网
https://jxsf.bysjy.com.cn/detail/career?id=661949
多益网络26届校园招聘秋季正式批启动
企业愿景:多益网络是一家专注于互联网科技领域的公司,坚持技术积累,走自主研发和自主运营之路。
多益网络是中国优秀的互联网游戏企业。成立十余年来,始终秉持“做真正有趣且有益的游戏”的信念,坚持自主研发、自主运营。 游戏产品涵盖回合制MMORPG、射击、策略等多个领域。公司坚持精品战略,打造了“幻唐志系列”“梦想世界系列”“枪火重生”等知名游戏IP,为海内外玩家带去有趣的数字文化体验。电子邮箱、即时通讯等互联网产品亦有开发。
公司拥有大量专利、著作权和注册商标等核心知识产权,设有多益人才发展中心等支持平台,驱动创新及培养专业人才。同时已进驻武汉和苏州,建有多条互联网产品的在研生产线,为企业提供系统支持和技术服务。
招聘计划
一、招聘岗位
1.技术类
游戏客户端开发工程师、游戏服务端开发工程师、游戏引擎研发工程师、算法工程师、软件工程师 、Web前端开发工程师、大数据研发工程师、运维工程师、开发工程师
2.策划类
游戏策划助理、产品策划助理、游戏测试、用户研究分析师、策划助理(通用类)
3.艺术类
原画设计师、技术美术/TA、特效设计师、动作设计师、游戏声音设计师、三维模型设计师、游戏UI设计师、视频设计师、视觉设计师、美术PM助理
4.市场类
游戏运营、游戏运营(海外方向)、游戏编辑
5.职能类
灵活职业岗、读书员、综合文员、战略分析师、预算专员、法务专员、行政专员、人事专员
二、招聘时间
即日至2025年11月30日
三、招聘对象
2026届应届毕业生(毕业时间为2025年8月-2026年7月之间的同学)
四、招聘流程
在线网申(含在线测评)→在线笔试(开放题&专业笔试)→在线面试(1-2轮)→聘用意向
①登录多益校招官网 https://xz.duoyi.com/1La 投递简历;
②按要求完成简历填写+在线测评,等待网申结果,根据提示进行后续环节!
五、宣讲行程
多益网络9-10月将在广州、武汉、苏州三地举办多场线下活动!请关注校招官网-招聘流程-宣讲行程页面。

六、答疑通道
①进入【多益网络校招官网】-【招聘流程】常见Q&A
②点击官网右侧【小欣】-【点我提问】输入关键词向小欣提问
七、工作在多益
进入多益网络官网-工作在多益栏目,查阅在职员工的真实评价,提前感受在多益的工作氛围。


一、公告官网
https://jxsf.bysjy.com.cn/detail/online?id=3405304&menu_id=12371